电话:0534-2766208
联系人:徐先生
座机:0534-2766208
传真:0534-2555880
E-mail:dzafl@126.com
地址:山东省德州市开发区 |
|
|
|
 |
低温强热型风冷热泵机组 |
| 发布者:艾富莱 发布时间:2015-12-14 08:41 阅读:次 |
低温强热型风冷热泵机组,是在传统风冷热泵基础上开发出来的,能够适应环境温度不低于-20℃的气候条件,适用于华北、西北等寒冷地区,拓展了风冷热泵产品应用的地域范围,显著提高传统风冷热泵产品的冬季供热能力。
l 适用地区:环境温度在-20~45℃地区,尤其适用于北方低温地区。
|
区域 |
夏季干球温度 |
冬季干温度 |
|
北京 |
33.2 |
-12 |
|
天津 |
33.4 |
-11 |
|
河北(石家庄) |
35.1 |
-11 |
|
山东(济南) |
31.2 |
-15 |
|
陕西(西安) |
34.8 |
-10 |
|
山西(太原) |
35.2 |
-8 |
|
河南(郑州) |
35.6 |
-7 |
l 单机制冷量:68kW 制冷量:75kW
l 模块化安装:1主+7子 总冷量:8*68=544kW
l 适用范围:600~5000㎡的商场、写字楼、宾馆、影剧院、餐饮娱乐等各类建筑。
l 艾富莱低温强热风冷热泵除具有一般风冷热泵的优点外,还具有以下特点:
运行范围广
机组采用先进的喷气增焓技术,能够在-20℃~43℃环境范围运行,广泛适用于北方寒冷地区。
高效、节能、低碳
(1)采用国际先进的EVI 压缩机,从中压阶段引管接入压缩机的涡盘,增加压缩机内的制冷量,有效提高压缩机的工作效率,提高主循环制冷剂的过冷度,大幅度提升机组制热能力。
(2)优越的系统设计使爱福来莱低温强热机组在低温运行时实现了很高的能效比,国家认可实验室的测试结果机组在室外-20℃ 的环境工况下制热COP 值仍达到2.0以上。
(3)从空气中提取能量,消耗少量电能,就可实现冷暖,最大限度节约一次性能源; 机组运行时无任何排放及污染,绿色低碳。
安全可靠;
(1)独特的结构设计,使机组电气系统独立出来,完全摆脱水淋危险,安全性大大提高;
(2)机组采用的压缩机、风机、制冷系统配件及电控元件均进口国外著名公司产品,质量好,性能可靠。
超低噪声,运转宁静:
(1)采用高效喷气增焓压缩机、低噪音轴流风机,运转平稳,噪声振动小。
(2)独立压缩机室设计,内部采取消音措施,大大降低机组噪音。
模块化设计
较大容量机组,采用模块组合式结构,使机组运输、安装、调试与维护更加方便,节省吊运、安装与运行费用。
外形精巧美观:
(1)采用倒“V”型盘管设计,空间利用率高,机组外形尺寸小,且盘管表面送风更为均匀,有效改善了气流组织。
(2)机组有关部件及系统配管均经合理布局,配以“V”型盘管及整体式结构设计,使机组外观显得清晰、流畅。
(3)机组壳体采用粉末静电处理,颜色均匀、美观。也可以选用不锈钢板做机壳,机组防腐防锈能力极强,置于室外无需建造专用机房,外形美观大方。
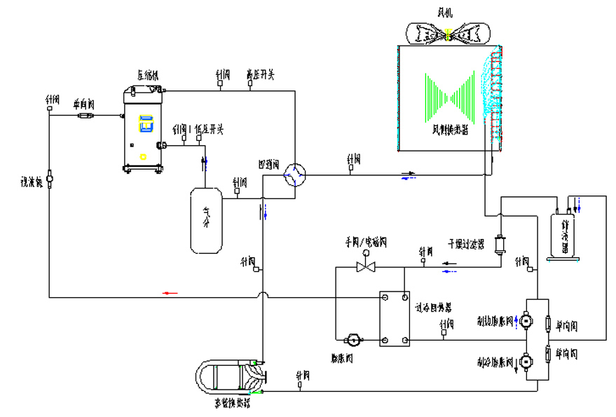
l 制冷系统工作原理图:

l 机组的维护与保养
1、电气方面:
Ø 机组应可靠接地。
Ø 主机开关切勿频繁操作,每小时不应超过四次。电控箱应防止受潮。
Ø 对三相电源机组,应通过电源保护器观察三相接头接法是否正确。
Ø 机组安装前,所有需要设定的参数,均已由贝莱特公司设定结束,并用密码锁定。一般情况下,不允许用户自行修改参数,如果确有必要,请与代理商或本公司技术服务人员联系。
Ø 电器配件的安装要符合地方相关规定
Ø 电源线应根据机组铭牌最大额定功率配线
2、机组系统方面:
Ø 每季第一次使用时,机组必须通过预热6-7小时后方能开机。
Ø 机组如长期不用,务必将机组与管路内存水排放干净。机组冬季停止运行后,决不能断电,以防水管冻裂及机器损坏。
Ø 始终保持机组周围有良好的热交换环境,热交换应定期除尘。
Ø 机组开关和风机盘管阀门切勿任意关闭,以免造成机组损坏。
Ø 翅片应定期清洗,循环水应保持清洁干净。
|
|
 |
|